caigk's mes
1. Camunda
1.1. 参考资料
1.1.1. 若依/RuoYi-Vue
1.2. 基础
1.2.1. Process Engine Architecture
1.2.2. bpmn
1.3. 常用代码
1.3.1. camunda-bpm-tomcat
1.3.2. camunda-bpm-examples
1.4. 其它
2. Optplaner
2.1. 参考资料
3. MinIO
3.1. 参考资料
3.2. 常用代码
3.2.1. docker
4. 达梦
4.1. 相关链接
5. UI
5.1. TDesign
5.2. bpms-js
5.3. form-js
5.4. Blend PDF with HTML5
5.5. Sparkline
5.6. MERMAID
6. 数据可视化DV
6.1. matplotlib
6.2. D3
6.3. DOMO
6.4. looker
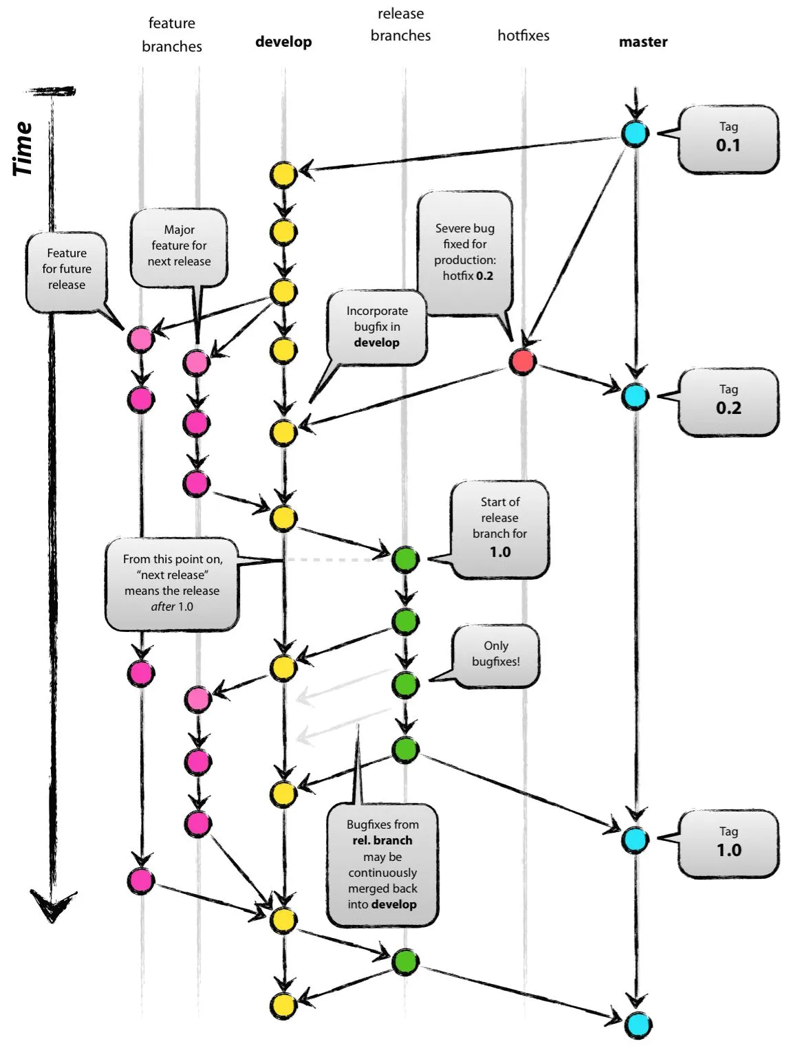
7. git
7.1. 功能关系图
7.2. 功能关系图
8. blender
8.1. 相关链接
9. weixin
10. nodeJS
10.1. hono
10.2. cloudflare
caigk's mes
7.
git
查看页面源码
7.
git
learngitbranching.js.org
7.1.
功能关系图
7.2.
功能关系图